古井2011年版年原浆是一款典型的浓香型白酒,采用传统的敞口蒸酿工艺,口感醇厚,余味舒适。价格方面,因为古井酒厂有着悠久的历史和卓越的品质,所以其年原浆定价较高,但仍不超过市场200元左右。对于喜欢浓郁口感的酒友们来说,古井2011版年原浆是一款不错的选择。
1、2011的皖酒绵藏怎么样?皖酒也就是安徽的酒,安徽有名的酒是古井贡酒跟迎驾酒,如果光看你的皖酒2011那就是老窖池系列酒,肯定是好酒。
2、2011献礼50%古井贡多少钱?献礼版5年是500ML装的,价值大概在100元/瓶。10年献礼指的是2010年生产的,11年献礼为2011年生产的。由于度数的不同,市场价格会有一定差距,高度数的大概要贵15元左右。年份代表的是酒的品质,古井贡酒*年份原浆品级分别为,献礼版、5年、8年、16年、26年。
3、2011年古井贡酒什么价?589元一瓶。2011年古井贡酒,属于浓香型白酒,具有“色清如水晶,香醇如幽兰,入口甘美醇和,回昧经久不息”的特点。
古井贡酒在中国酿酒史上拥有非常悠久的历史,以色清、香纯、入口醇和的特点,赢得了海内外的一致赞誉,曾荣获“全国评酒会金奖”“中国名酒”称号,并在第13届巴黎国际食品博览会上荣登榜首。
4、酱香型、浓香型、清香型、兼香型白酒到底有什么区别?优质回答1:
1.首先,中国白酒的香型是有其物质基础和标准依据的,并不是厂家设定的概念。
标准中对香型的感官风格及理化指标都有相应的要求,同时还划分了质量等级。
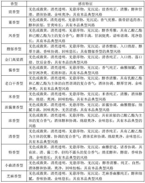
2.中国白酒的香型种类。中国白酒香型可谓丰富多彩,但目前有国家标准的香型除了题主说的酱香型、浓香型、清香型、兼香型(确切来说应该叫浓酱兼香型)白酒外,还有6种,分别为米香型、凤香型、豉香型、特香型、芝麻香型、老白干香型白酒。另外还有董香型、小曲清香型虽然没有国标只有地方标准,但行业内也一直比较认可,成为与其它香型并行的香型。还有馥郁香型,执行的是企业标准,但现在行业内对馥郁香型也比较认可。下面列出部分香型的现行标准,有兴趣的朋友可以找来看:
GB/T 1078.1.1—2006浓香型白酒
GB/T 10781.2—2006清香型白酒
GB/T 26760—2011酱香型白酒
GB/T 23547—2009浓酱兼香型白酒
GB/T 10781.3—2006米香型白酒
GB/T 14867—2007凤香型白酒
GB/T 16289—2007豉香型白酒
GB/T 20823—2007特香型白酒
GB/T 20824—2007芝麻香型白酒
GB/T 20825—2007老白干香型白酒
DB53/T 92-2008 云南小曲清香型白酒
DB52 T 550-2013 董香型白酒
3.中国白酒各香型的风格特点(感官特征)。各香型看起来、闻起来、喝起来都是什么感觉,不同香型标准中具有描述,至于主要成份的不同,感兴趣的朋友可以查看国标,这里不做赘述:

4.中国白酒各香型的典型代表
如果说感官描述过于抽象,那么每种香型都有自己的典型代表,可谓实物样品,喝酒的时候相互对照,比较不同。不过购买是还是要看清其执行的是那个香型的标准,因为目前有的酒厂会出好几个香型的酒。对比饮用,应该有个直观的认识。
5.中国白酒香型不同的原因。原因很多,主要有以下几点:
a.所用接种剂不同,如茅台用高温曲,泸州老窖五粮液用中温曲,汾酒用低温曲等。
b.发酵容器不同,如茅台用石窖泥低,泸州老窖五粮液洋河用泥窖,汾酒用地缸等。
c.酿造工艺的不同,如茅台讲究四高一长,汾酒讲究一清到底。
d.加上各个地区独特的气候条件,就造成了酿酒微生物的不同,以及相同微生物代谢的差异。
e.综合起来就形成了风格特异的不同香型白酒。
6.中国白酒各香型之间的关系。各香型的白酒之间是不是就相互独立没有联系呢,也不是,有篇文章对不同香型之间酒的关系总结的很到位,并做了张关系图(酿酒2007,34(3):106-111),如下:

7.中国白酒香型的由来。中国白酒的香型应该是不同地域酿酒技艺多样化发展的历史产物,并形成了各自的代表酒;建国后,国家开始对各个不同种类的名酒进行研究,并找出了其各自本质的特点,并在此基础上确立了陆续确立了各个白酒的香型,换句话说,白酒的香型是在对酿酒工艺、酒体特点等的总结上的出来了,并加以定义的。从这方面说,题主所说的“设定概念”还是有一定道理。
8.香型的确立。当前香型的确立大体需要以下条件:
a、具有本香型产品的独特风格和特征性的香味成分及其主要香味成分的量比关系。
b、具有独特的生产工艺、生产历史较长。
c、有广阔市场,深受消费者欢迎,在国内有数家厂生产,产品覆盖面较广,年销售量在五万吨以上。
d、符合国家酒娄类发展政策,具有较好的经济效益。本香型代表厂的产品,年产量在万吨以上;全员劳动生产率在2万元以上,资金利税率在50%以上,人均利税率在一万元以上。
e、具有制定标准的科学依据和法定单位的检测分析报告。
f、符合国家酒类卫生标准。
9.香型的未来。香型是以历史产物,在相当长的一段时间内促进了中国白酒产业的发展,但现阶段,很多人认为香型的划分已经限制了白酒的创新和发展,所以很多人认为应该“淡化香型”或“香型融合”。我个人也认为,现阶段应该“淡化白酒的香型”。
10.我认为,酒是一种嗜好性风味酒精饮品,应该回归消费者,清香也罢,浓香也好,只要让消费者欣然接受即可,作为消费者也不必太在意什么香型,自己喜欢就好。
优质回答2:
谢邀。中国白酒是以酱香,浓香,清香为主要香型,而各种香型是由这三种香型引伸而来的,最早定性为其它香型,其中包括兼香型,米香型,汾型等等。
现重点淡一下主要三种香型的不同之处。生产工艺不同,酱香型以高温大曲为糖化发酵剂,经高温堆积,高温入窖,多轮发酵,多轮取酒,高温接酒等。
浓香型白酒以中温大曲为糖化发酵剂,以高粱为原料,清蒸混入至老泥窖中发酵一月有余。
清香型酒是以低温大曲为糖化发酵剂,发酵容器为水泥窖池或地缸。
微量元素不同。由于生产工艺不同,所产生的微量元素不同,酒的香气也就不同。酱香型酒的微量元素众多而复杂,因此其主体香一直没有被业内认知,是酸酯醛醇酮的复合香气,特点是酱香幽雅,留香持久。浓香型酒是以己酸乙酯为主体香的复合香气,特点,窖香浓郁,口味爽冽,谐调。清香型的是以乙酸乙酯为主体香的复合香气,特点,清香隽秀,口味纯净清甜甘爽,风格突出。所以正是由于主体香气不同,就有了酱,浓,清的分别。谢谢。
优质回答3:
区别在于酿造工艺及选择酿造的酒娘不同而使香型不同。
优质回答4:
中国是一个喝酒最为盛行的国家,酒文化有上下几千年的历史,诗仙李白尝遍天下好酒,也很难回答是什么香型?白酒的香型之分是在上个世纪60年代中期,相关机构和专家对我国白酒的香型进行系统的研究,主要通过分析白酒内的香味成分,呈香物质与工艺的关系。咱中国幅员辽阔,不同的地理环境和不同的酿造工艺,生产出不同香味的白酒,而且各具特色。酒质无好坏,香型无高低,所以白酒的香型从来不是判断品质高低的标准。
5、酱香酒持续上涨的幅度有多大?优质回答1:
心有多大,涨幅就有多大!
优质回答2:
第一、20-30元价位段。
20-30元价位段是目前小酒的核心价位段。
“20-30元价位段主流产品多,竞争激烈,是光瓶酒和小酒的核心价格带。在这轮消费升级前,这些品牌或产品主要在5-20元价位段,现在已经陆续上移到20-30元这个价位段上了。”
白酒的消费升级尚未结束,下一阶段,小酒和低端光瓶酒的价格可能还会向30-40元价格带延伸。
第二、50-90元价位段。
50-90元价位段是名酒的光瓶酒和区域酒企的高线光瓶酒的主流价格带,这个价位段竞争也竞争激烈。
随着名酒企业对光瓶酒的重视,及全国性高线光瓶酒的发展。未来,这个价位的竞争将更加激烈,还会有一定幅度的上涨。
第三、300-800元价位段。
500元上下浮动的200元纵深,将是浓香、酱香、清香等主流香型集体争夺的次高端核心价位段。
当前,大批酱酒品牌进入到这个价格区间,使得这个价格带的竞争日趋白热化。
尤其是500-800元这个新高端商务空间,目前尚未有特别成熟的品牌,郎酒、习酒、剑南春、水井坊、古井贡、洋河等均在布局这一价格带,争夺之势愈演愈烈。
300-500元、500-800元这两大价格段值得行业继续关注。预测:“300-500元这个价格段未来会诞生大概20亿元级以上的酱香大单品。”
第四,1500-2000元价位段。
目前,几乎所有的高端品牌的核心产品都集中在1300-1500元这个价位段上,如当前的飞天茅台、第八代五粮液、国窖1573、青花郎、君品习酒等,还有部分全国名酒的超高端产品。
业内人士预测,在高端白酒的价格仍然处于上行趋势,尤其是酱香酒,1300-1500元价格带上云集了如此多的高端品牌,处于竞争的需要,谁占据更加有利的价格位置,才能率先从白热化的市场竞争压力下得到解脱,虽然目前除飞天茅台外,高端白酒还在千元价位段上争夺,但1500-2000元的一定是高端品牌布局的下一站。
2000元+的超高端新空间,也是高端白酒重点布局的市场。
2020年下半年,茅台通过精品茅台、生肖茅台等产品进行占位,为这个超高端市场注入了活力。
优质回答3:
据泸州市酒业发展促进局发布3月上旬泸州中国白酒商品批发价格走势分析。全国白酒商品批发价格定基总数为106.98。其中,名酒价格指数为108.72,上涨8.72%;地方酒价格指数为104.35,上涨4.35%;基酒价格指数为106.74,上涨6.74%。
酱酒越久喝起来越舒服,至于上涨幅度嘛~那要是看什么酒了。看飞天茅台1499元的标价,年前2600元一瓶,后来还涨到3000元,经过物价局调整,又稍微降了200。这涨幅,飞天茅台已然像个理财产品了。
其他品牌的酱香酒也是随着酱酒热涨价,上涨幅度不尽相同。
茅台王子酒,2019年售价120元/瓶,2020年210元/瓶,2021年:240元/瓶。茅台迎宾酒,2019年售价60元/瓶,2020年105元/瓶,2021年:150元/瓶。黑金茅台王子酒,2019年售价180元/瓶,2020年260元/瓶,2021年:300元/瓶。遵义1935,2019年售价420元/瓶,2020年950元/瓶,2021年:1100元/瓶。飞天茅台迎宾酒,2019年售价400元/瓶,2020年700元/瓶,2021年:850元/瓶。习酒窖藏1988,2019年售价420元/瓶,2020年490元/瓶,2021年:580元/瓶。白金酒品牌全系列,2021年预计调整20%。
业内人员表示,涨价的原因之一是成本上涨。
白玻璃原片价格、企业玻璃原片进货价格、部分包材以及玻瓶都在逐渐上涨。
而这时候,价格从来不打折的潭酒!他家的年份潭酒和6款五码产品并没有跟风涨价。
来自中国头号酱香原酒供应厂,仙潭酒厂的年生产酱酒2万多吨,储存规模达8万余吨,老酒存量4万吨。
四川仙潭酒厂建于1964年,位于川、黔交界赤水河畔古蔺县,与茅台酒厂、郎酒酒厂毗邻,是赤水河酱酒老牌传统酱香酒厂,酒质优秀。
潭酒只是按照年份,在每年1月1日提价,价格也是根据占酒比例的年份来上涨的。
清晰又合理。
所以买回去之后囤酒会保值,能升值。并且不会担心酱酒大崩盘价格狂跌。是实实在在做酱香白酒的好品牌~
年份越老,价格越贵,目前年份最老的年份潭酒2011单瓶价格¥793。
自饮最推荐年份潭酒2017,入手价166一瓶,性价比高,酒体是纯坤沙,公开的勾调比例,最好的大回酒(三、四、五轮次酒)占比85%,酒质好,适口性也不错,可以当口粮,也可以放上几年,陈化老熟后,口感更好。
优质回答4:
现在市场上的酱酒渠道利润基本在20%以上,高渠道利润下,经销商的积极性被激发,酱酒的推广更显有力,酱酒热度自然得以持续。
消费端的供需不平衡、生产端的供需也不平衡,以致供求矛盾凸显,继续涨价成为必然。这对规模达到年产优质坤沙酒千吨以上、工艺相对规范的酒厂来说,无疑是利好。
当前宏观和产业政策进一步收紧,2021年涨幅预计会更高,优质坤沙酒涨幅预计会达到30-60%。
The End


还没有内容